JavaScript is disabled in your browser. Please enable JavaScript to view this website.
AB6673

Anti-GFP 抗体

Anti-GFP antibody

4

(26 Reviews)

|

(675 Publications)

Anti-GFP antibody (ab6673) is a goat polyclonal antibody detecting GFP in Western Blot, IP, IHC-P, IHC-Fr, ICC/IF, ELISA.

- Over 540 publications
- Trusted since 2001

See more GFP antibodies and assay kits

查看别名

Green fluorescent protein, GFP

11 Images
Immunohistochemistry (Formalin/PFA-fixed paraffin-embedded sections) - Anti-GFP antibody (AB6673)
  • IHC-P

Collaborator

Immunohistochemistry (Formalin/PFA-fixed paraffin-embedded sections) - Anti-GFP antibody (AB6673)

Immunofluorescence of TGN mouse liver labeling GFP on hepatocytes with ab6673.

This image is courtesy of Bart Rountree

Immunocytochemistry/ Immunofluorescence - Anti-GFP antibody (AB6673)
  • ICC/IF

PubMed

Immunocytochemistry/ Immunofluorescence - Anti-GFP antibody (AB6673)

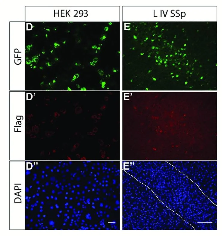
In utero electroporation of Disc1 and Disc1-100P constructs into wild-type neocortex and analysis at P21.

(Panels D-E") Expression of the constructs was assessed.

(Panels D-D'') 2 days after transfection in vitro.

(Panels E-E'') at P21 in vivo.

Immunochemistry for FLAG and GFP showed that constructs encoding either WT Disc1, the Disc1-100P variant, or GFP alone, expressed these protein species in transfected HEK-293 cells in vitro (Fig 5D–5D") and in P21 postmitotic cortical neurons in vivo (Fig 5E–5E")

Borkowska et al PLoS One. 2016 May 31;11(5):e0156082. doi: 10.1371/journal.pone.0156082. eCollection 2016. Fig 5. Reproduced under the Creative Commons license http://creativecommons.org/licenses/by/4.0/

Immunofluorescence - Anti-GFP antibody (AB6673)
  • IF

Supplier Data

Immunofluorescence - Anti-GFP antibody (AB6673)

E5.5 Hex-GFP transgenic mouse embryo stained for GFP using ab6673 at 1/500 dilution. Secondary antibody is a fluorochrome conjugated anti-goat IgG secondary antibody at 1/10,000 for 45 min at RT.

Staining : GFP as green fluorescent signal with DAPI blue counterstain.

Immunohistochemistry (Frozen sections) - Anti-GFP antibody (AB6673)
  • IHC-Fr

PubMed

Immunohistochemistry (Frozen sections) - Anti-GFP antibody (AB6673)

Immunofluorescence for assessment of GFP+ myofibers in rat tissue.

VML affected muscle from the 50% MG + HA+LMN group were probed for the presence of GFP. GFP+ fibers were detected in a qualitatively similar magnitude at both 2 and 8 weeks post-injury indicating viable engraftment of donor derived muscle progenitor cells. Scale bars are 1mm for whole mount images, 50 μm for regions of interest.

A portion of the TA muscle from the defect region was embedded in a talcum-based gel, frozen in 2-methylbutane, and supercooled in liquid nitrogen. Cryosections (8 μm) were prepared and stained using standard protocols for hematoxylin & eosin.

ab6673 used at a 1/100 dilution.

Goldman et al PLoS One. 2018 Jan 12;13(1):e0191245. doi: 10.1371/journal.pone.0191245. eCollection 2018. Fig 5. Reproduced under the Creative Commons license https://creativecommons.org/publicdomain/zero/1.0/

Immunohistochemistry (Formalin/PFA-fixed paraffin-embedded sections) - Anti-GFP antibody (AB6673)
  • IHC-P

Collaborator

Immunohistochemistry (Formalin/PFA-fixed paraffin-embedded sections) - Anti-GFP antibody (AB6673)

Immunohistochemistry of GFP transgenic mouse liver labeling GFP with ab6673.

This image is courtesy of Jeff Klein

Immunohistochemistry (Formalin/PFA-fixed paraffin-embedded sections) - Anti-GFP antibody (AB6673)
  • IHC-P

PubMed

Immunohistochemistry (Formalin/PFA-fixed paraffin-embedded sections) - Anti-GFP antibody (AB6673)

Mouse small intestines were washed with DPBS and fixed overnight at 4°C in Zinc formalin. Following sectioning and tissue deparaffanization, antigen retrieval was performed with 10mM Tris base (pH 9.0) buffer using a pressure cooker.

For immunohistochemistry, sections were quenched of endogenous peroxidases by 3% H2O2, and sequentially blocked with Avidin D, biotin, and protein blocking reagents. Primary antibody incubation was conducted at 4°C overnight. Secondary biotinylated antibody was added at a dilution of 1/200, and incubated 2 hours at room temperature. Finally, sections were stained according to the ABC peroxidase protocol and counterstained with hematoxylin.

ab6673 used at a 1/200 dilution.

Panel D : Representative anti-eGFP immunofluorescence of macroH2A WT and DKO jejunum counterstained with DAPI (blue).

Cedeno et al PLoS One. 2017 Sep 21;12(9):e0185196. doi: 10.1371/journal.pone.0185196. eCollection 2017. Fig 3. Reproduced under the Creative Commons license http://creativecommons.org/licenses/by/4.0/

Western blot - Anti-GFP antibody (AB6673)
  • WB

Supplier Data

Western blot - Anti-GFP antibody (AB6673)

All lanes:

Western blot - Anti-GFP antibody (ab6673) at 1 µg/mL

Lane 1:

HeLa (Human epithelial cell line from cervix adenocarcinoma) cells at 35 µg

Lane 2:

Mock transfected HeLa cell lysate at 35 µg

Secondary

All lanes:

IRDye® 800 conjugated Donkey-a-Goat IgG [H&L] at 1/2500 dilution

Predicted band size: 27 kDa

Observed band size: 33 kDa

false

Immunohistochemistry - Free Floating - Anti-GFP antibody (AB6673)
  • IHC-FrFl

PubMed

Immunohistochemistry - Free Floating - Anti-GFP antibody (AB6673)

Pth4 : eGFP transgenic zebrafish embryos at 1 and 2 dpf were fixed with 4% PFA and washed in PBST. They were then washed in PBDT (1% BSA, 1% DMSO, 0.1% Triton X-100 in PBS, pH 7.4), blocked in 10% normal goat serum/PBDT, and incubated overnight at 4°C with primary antibodies to HuC/D (1/100) and GFP (1/400, Abcam ab6673). Further PBST washes and blocking were followed by secondary antibodies overnight at 4°C. Hoechst 34580 was added to stain nuclei (1/2500). After further PBDT and PBS washes, embryos were mounted for confocal imaging.

Abbreviation : e, eye; hy, hypothalamus; m, midbrain; sc, spinal cord. Scale bars : 100 μm (A-C) 50 μm (D-G).

Suarez-Bregua et al PLoS One. 2017 Oct 17;12(10):e0186444. doi: 10.1371/journal.pone.0186444. eCollection 2017. Fig 1. Reproduced under the Creative Commons license http://creativecommons.org/licenses/by/4.0/

IHC - Wholemount - Anti-GFP antibody (AB6673)
  • IHC - Wmt

Supplier Data

IHC - Wholemount - Anti-GFP antibody (AB6673)

Immunofluorescence Microscopy using ab6662.

Tissue : Drosophila melanogaster late stage embryonic central nervous system.

Fixation : 0.5% PFA.

Antigen retrieval : Not required.

Primary antibody : Anti-GFP antibody at a 1/1,000 for 1 h at RT.

Secondary antibody : AlexaFluor 488™ conjugated anti-Goat antibody at 1/300 for 45 minutes at RT.

Panel A : shows a lateral view (ventral left).

Panels B and C : shows ventral views of whole mount embryos at 63x magnification (plus 2x digital zoom).

In all panels, anterior is up.

Staining : tau-GFP cell bodies (large arrowhead) and axons of motorneurons (arrow) and interneurons (small arrowhead) as green fluorescent signal.

Western blot - Anti-GFP antibody (AB6673)
  • WB

Supplier Data

Western blot - Anti-GFP antibody (AB6673)

Blocking Buffer : 1% Casein-TTBS for 30 min at RT.

All lanes:

Western blot - Anti-GFP antibody (ab6673) at 1 µg/mL

Lane 1:

HEK-293 (Human epithelial cell line from embryonic kidney) lysate at 10 µg

Lane 2:

HeLa (Human epithelial cell line from cervix adenocarcinoma) lysate at 10 µg

Lane 3:

CHO/K1 lysate at 10 µg

Lane 4:

MDA-MB-231 (Human breast adenocarcinoma cell line) lysate at 10 µg

Lane 5:

A431 (Human epidermoid carcinoma cell line) lysate at 10 µg

Lane 6:

Jurkat (Human T cell leukemia cell line from peripheral blood) lysate at 10 µg

Lane 7:

NIH/3T3 (Mouse embryo fibroblast cell line) lysate

Lane 8:

E-coli HCP control, 50 ng

Lane 9:

FLAG Positive control lysate at 10 µg

Lane 10:

Red fluorescent protein, 50 ng

Lane 11:

Green fluorescent protein, 50 ng

Lane 12:

Glutathinoe-S-Transferase protein, 50 ng

Lane 13:

Maltose Binding protein, 50 ng

Secondary

All lanes:

Peroxidase goat secondary antibody, 60 min at RT at 1/30000 dilution

Predicted band size: 27 kDa

false

Western blot - Anti-GFP antibody (AB6673)
  • WB

AbReview23154****

Western blot - Anti-GFP antibody (AB6673)

All lanes:

Western blot - Anti-GFP antibody (ab6673) at 1/1000 dilution

Lane 1:

MRC5VA lung fibroblast whole cell lysate overexpressing EGFP alone at 15 µg

Lanes 2 - 3:

MRC5VA lung fibroblast whole cell lysate overexpressing an EGFP fusion protein at 15 µg

Secondary

All lanes:

HRP-conjugated anti-goat polyclonal at 1/10000 dilution

Predicted band size: 27 kDa

Observed band size: 27 kDa,55 kDa

true

Exposure time: 5s

This image is courtesy of an anonymous abreview.

关键信息

宿主种属

Goat

克隆

Polyclonal

亚型

IgG

不含载体蛋白

No

应用

IHC-FrFl, IF, ELISA, IHC-P, WB, IHC-Fr, ICC/IF, IP

applications

免疫原

Recombinant Full Length Protein corresponding to Aequorea victoria GFP.

P42212

特异性

No reaction was observed against Human, Mouse or Rat serum proteins.

This anti-GFP antibody cross reacts with eGFP .

反应性数据

{ "title": "Reactivity Data", "filters": { "stats": ["", "Species", "Dilution Info", "Notes"], "tabs": { "all-applications": {"fullname" : "All Applications", "shortname": "All Applications"}, "IP" : {"fullname" : "Immunoprecipitation", "shortname":"IP"}, "ELISA" : {"fullname" : "ELISA", "shortname":"ELISA"}, "WB" : {"fullname" : "Western blot", "shortname":"WB"}, "IF" : {"fullname" : "Immunofluorescence", "shortname":"IF"}, "IHCP" : {"fullname" : "Immunohistochemistry (Formalin/PFA-fixed paraffin-embedded sections)", "shortname":"IHC-P"}, "ICCIF" : {"fullname" : "Immunocytochemistry/ Immunofluorescence", "shortname":"ICC/IF"}, "IHCFr" : {"fullname" : "Immunohistochemistry (Frozen sections)", "shortname":"IHC-Fr"}, "IHCFrFl" : {"fullname" : "Immunohistochemistry - Free Floating", "shortname":"IHC-FrFl"} }, "product-promise": { "all": "all", "testedAndGuaranteed": "tested", "guaranteed": "expected", "predicted": "predicted", "notRecommended": "not-recommended" } }, "values": { "Tag": { "IP-species-checked": "guaranteed", "IP-species-dilution-info": "", "IP-species-notes": "<p></p>", "ELISA-species-checked": "guaranteed", "ELISA-species-dilution-info": "1/10000 - 1/30000", "ELISA-species-notes": "<p>This antibody can be used to detect GFP by ELISA (sandwich or capture) for the direct binding of antigen and recognizes wild type, recombinant and enhanced forms of GFP.</p>", "WB-species-checked": "testedAndGuaranteed", "WB-species-dilution-info": "1/400 - 1/2000", "WB-species-notes": "<p>(for immunoprecipitated GFP, see Abreview).</p>", "IF-species-checked": "testedAndGuaranteed", "IF-species-dilution-info": "", "IF-species-notes": "<p></p>", "IHCP-species-checked": "testedAndGuaranteed", "IHCP-species-dilution-info": "1/200 - 1/1000", "IHCP-species-notes": "<p></p>", "ICCIF-species-checked": "testedAndGuaranteed", "ICCIF-species-dilution-info": "1/500", "ICCIF-species-notes": "<p></p>", "IHCFr-species-checked": "testedAndGuaranteed", "IHCFr-species-dilution-info": "1/200 - 1/1000", "IHCFr-species-notes": "<p></p>", "IHCFrFl-species-checked": "testedAndGuaranteed", "IHCFrFl-species-dilution-info": "", "IHCFrFl-species-notes": "<p></p>" } } }

产品详情

Anti-GFP antibody (ab6673) was first used in a scientific publication in 2005 and has been cited over 544 times in peer reviewed journals. It's performance in IHC, immunofluorescence and Western Blot is trusted by the scientific community.

Abcam's high quality validation processes ensure Anti-GFP antibody (ab6673) has high sensitivity and specificity.

Anti-GFP antibody (ab6673) has 11 independent reviews from customers.

GFP antibodies are used to visualize proteins labelled with this tag in a variety of applications (for example imaging and Flow cytometry). To enable specific detection of your tagged protein, Anti-GFP antibody (ab6673) has been validated in ELISA, ICC/IF, IF, IHC-Fr, IHC-FrFl, IHC-P, IP and WB.

Anti-GFP antibody (ab6673) specifically detects GFP (UniProt ID: P42212; Molecular weight: 27kDa) and is sold in 100 µg selling sizes.

Green Fluorescent Protein (GFP), originally derived from the jellyfish Aequorea victoria, emits a bright green fluorescence under ultraviolet or blue light. This unique property makes GFP an invaluable tool in molecular and cell biology research. Widely used to tag proteins, GFP allows scientists to visualize and track protein expression, localization and interactions within living cells. Key applications of GFP include fluorescence microscopy (ICC, IHC, IF), flow cytometry (FC) and western blotting (WB).

性能和储存信息

形式
Liquid
纯化工艺
Affinity purification
纯化说明
GFP antibody was prepared from monospecific antiserum by immunoaffinity chromatography using Green Fluorescent Protein (Aequorea victoria) coupled to agarose beads followed by solid phase adsorption(s) to remove any unwanted reactivities.
存储溶液
pH: 7.2 Preservative: 0.01% Sodium azide Constituents: 0.88% Sodium chloride, 0.424% Potassium phosphate solution
运输条件
Blue Ice
推荐的短期储存时间
1-2 weeks
推荐的短期储存条件
+4°C
推荐的长期储存条件
-20°C
分装信息
Upon delivery aliquot
储存信息
Avoid freeze / thaw cycle

产品实验方案

For this product, it's our understanding that no specific protocols are required. You can visit:

靶点信息

Energy-transfer acceptor. Its role is to transduce the blue chemiluminescence of the protein aequorin into green fluorescent light by energy transfer. Fluoresces in vivo upon receiving energy from the Ca(2+)-activated photoprotein aequorin.
See full target information GFP

文献 (675)

Recent publications for all applications. Explore the full list and refine your search

Nature communications 16:8440 PubMed41006218

2025

Mechanical control of cell fate decisions in the skin epidermis.

Applications

Unspecified application

Species

Unspecified reactive species

Preeti Sahu,Sara Monteiro-Ferreira,Sara Canato,Raquel Maia Soares,Adriana Sánchez-Danés,Edouard Hannezo

iScience 28:113215 PubMed40989022

2025

Ccp1 depletion disrupts network integration of hippocampal parvalbumin interneurons.

Applications

Unspecified application

Species

Unspecified reactive species

Romain Le Bail,Bernard Lakaye,Ira Espuny-Camacho,Carsten Janke,Maria M Magiera,Dominique Engel,Carla G Silva,Laurent Nguyen

Nature cell biology 27:1632-1646 PubMed40897804

2025

NOX1 and NPY1R mark regional colon stem cell populations that serve as cancer origins in vivo.

Applications

Unspecified application

Species

Unspecified reactive species

Maxime Gasnier,Tanysha Chi-Ying Chen,Swathi Yada,Sowmya Sagiraju,Yusuke Yoshikawa,Stefano Perna,Hui Yi Grace Lim,Bernett Lee,Nick Barker

Neoplasia (New York, N.Y.) 69:101222 PubMed40882404

2025

Steatohepatitis alters lymphocytes cytotoxicity and localization, accelerating colorectal liver metastases.

Applications

Unspecified application

Species

Unspecified reactive species

Adi S Yehezkel,Eyal Yehezkel,Nathalie Abudi,Rinat Abramovitch

Cells 14: PubMed40801656

2025

Notch2 Deletion Compromises Epithelial Integrity and Enamel Formation in Rodent Incisors.

Applications

Unspecified application

Species

Unspecified reactive species

Argyro Lamprou,Cristina Porcheri,Thimios A Mitsiadis

Cellular and molecular life sciences : CMLS 82:308 PubMed40802112

2025

KRAS4B is required for placental development.

Applications

Unspecified application

Species

Unspecified reactive species

Marie-Albane Minati,Leyre López Muneta,Younes Achouri,Sophie Pirenne,Corentin Porada,Francesca Rochais,Patrick Jacquemin

Cell discovery 11:68 PubMed40796724

2025

Breast cancer induces CD62L Kupffer cells via DMBT1 to promote neutrophil extracellular trap formation and liver metastasis.

Applications

Unspecified application

Species

Unspecified reactive species

Pu Tian,Qiuyao Wu,Dasa He,Wenjing Zhao,Lichao Luo,Zhenchang Jia,Wenqian Luo,Xianzhe Lv,Yanan Liu,Yuan Wang,Qian Wang,Peiyuan Zhang,Yajun Liang,Qifeng Yang,Guohong Hu

eLife 13: PubMed40767624

2025

Identification and characterization of early human photoreceptor states and cell-state-specific retinoblastoma-related features.

Applications

Unspecified application

Species

Unspecified reactive species

Dominic W H Shayler,Kevin Stachelek,Linda Cambier,Sunhye Lee,Jinlun Bai,Bhavana Bhat,Mark W Reid,Daniel J Weisenberger,Jennifer G Aparicio,Yeha Kim,Mitali Singh,Maxwell Bay,Matthew E Thornton,Eamon K Doyle,Zachary Fouladian,Stephan G Erberich,Brendan H Grubbs,Michael A Bonaguidi,Cheryl Mae Craft,Hardeep P Singh,David Cobrinik

European journal of immunology 55:e70011 PubMed40745918

2025

Spatial Organisation of Tumour cDC1 States Correlates with Effector and Stem-Like CD8 T Cells Location.

Applications

Unspecified application

Species

Unspecified reactive species

Cécile Piot,Mariana Pereira da Costa,Adi Biram,Carlos M Minutti,Kok Haw Jonathan Lim,Mary Green,Ania Mikolajczak,Robert P Jenkins,Lucy Meader,Michael D Buck,Ana Cardoso,Neil Rogers,Erik Sahai,Caetano Reis E Sousa

Nature communications 16:6996 PubMed40739132

2025

DHRS13 suppresses differentiation and mitophagy in glioma via retinoic acid and mitochondrial reactive oxygen species.

Applications

Unspecified application

Species

Unspecified reactive species

Sunyoung Seo,Min Ji Park,Min Gi Park,Minseo Gwak,Yoonji Kim,Junseok Jang,Nayoung Hong,Bok-Sim Lee,Chohee Kim,Seonguk Jo,Hyun Bo Shim,Hyun-Jin Kim,Myung Hun Kim,Seo Hyun Yoo,Seunghyun Yoon,Sua Kim,Jae Hyuk Lee,Sang-Hun Choi,Seon Yong Lee,Gyu-Bum Yeon,Sung-Hye Park,Sung-Hak Kim,Hyunjeong Lee,Joo-Yong Lee,Dae-Sung Kim,Byung Cheon Lee,Jong-Whi Park,Hyunggee Kim
View all publications

Abcam Product Promise

我们致力于为您的研究提供高质量的试剂,为您科研的每一步提供支持。若我们的产品未能达到预期性能,我们向您提供 Abcam Product Promise 保障。
详情请参阅我们的条款与条件。

Please note: All products are 'FOR RESEARCH USE ONLY. NOT FOR USE IN DIAGNOSTIC OR THERAPEUTIC PROCEDURES'.

For licensing inquiries, please contact partnerships@abcam.com