JavaScript is disabled in your browser. Please enable JavaScript to view this website.
AB200547

Anti-Cytokeratin 8抗体[H1-TS1]

Anti-Cytokeratin 8 antibody [H1-TS1]

Be the first to review this product! Submit a review

|

(1 Publication)

Mouse Monoclonal Cytokeratin 8 antibody. Suitable for ICC, Flow Cyt, IHC-P and reacts with Human samples. Cited in 1 publication. Immunogen corresponding to Cell preparation containing KRT8 protein.

查看别名

CYK8, KRT8, Cytokeratin-8, Keratin-8, Type-II keratin Kb8, CK-8, K8

5 Images
Flow Cytometry - Anti-Cytokeratin 8 antibody [H1-TS1] (AB200547)
  • Flow Cyt

Supplier Data

Flow Cytometry - Anti-Cytokeratin 8 antibody [H1-TS1] (AB200547)

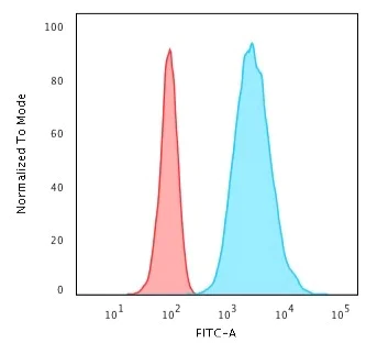
Flow cytometry analysis of Hela cells (human epithelial cell line from cervix adenocarcinoma) stained with ab200547 (blue) and an isotype control (red)

Immunocytochemistry - Anti-Cytokeratin 8 antibody [H1-TS1] (AB200547)
  • ICC

Supplier Data

Immunocytochemistry - Anti-Cytokeratin 8 antibody [H1-TS1] (AB200547)

Immunocytochemistry immunofluorescence analysis of HCT116 cells (human colorectal carcinoma cell line) stained with ab200547 at 2μg/ml (green) and nuclear counterstaining with RedDot (red)

Immunocytochemistry - Anti-Cytokeratin 8 antibody [H1-TS1] (AB200547)
  • ICC

Supplier Data

Immunocytochemistry - Anti-Cytokeratin 8 antibody [H1-TS1] (AB200547)

Immunocytochemistry immunofluorescence analysis of HeLa cells (human epithelial cell line from cervix adenocarcinoma) stained with ab200547 at 2μg/ml (green) and nuclear counterstaining with RedDot (red)

Immunohistochemistry (Formalin/PFA-fixed paraffin-embedded sections) - Anti-Cytokeratin 8 antibody [H1-TS1] (AB200547)
  • IHC-P

Supplier Data

Immunohistochemistry (Formalin/PFA-fixed paraffin-embedded sections) - Anti-Cytokeratin 8 antibody [H1-TS1] (AB200547)

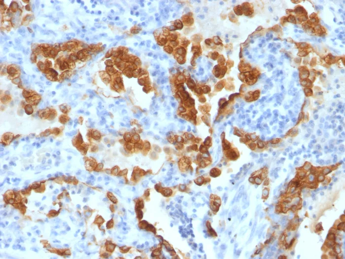
Immunohistochemical analysis of formalin fixed paraffin embedded human colon carcinoma tissue labeling Cytokeratin 8 with ab200547 at 1 μg/mL.

Immunohistochemistry (Formalin/PFA-fixed paraffin-embedded sections) - Anti-Cytokeratin 8 antibody [H1-TS1] (AB200547)
  • IHC-P

Supplier Data

Immunohistochemistry (Formalin/PFA-fixed paraffin-embedded sections) - Anti-Cytokeratin 8 antibody [H1-TS1] (AB200547)

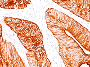
Immunohistochemistry (Formalin/PFA-fixed paraffin-embedded sections) analysis of human lung carcinoma tissue labelling Cytokeratin 8 with ab200547 at 2μg/ml dilution. Heat mediated antigen retrieval performed with tris/EDTA buffer pH 9 before commencing with IHC staining protocol.

关键信息

宿主种属

Mouse

克隆

Monoclonal

克隆号

H1-TS1

亚型

IgG1

不含载体蛋白

No

反应种属

Human

应用

IHC-P, ICC, Flow Cyt

applications

免疫原

Cell preparation containing KRT8 protein. The exact immunogen used to generate this antibody is proprietary information.

P05787

反应性数据

{ "title": "Reactivity Data", "filters": { "stats": ["", "Species", "Dilution Info", "Notes"], "tabs": { "all-applications": {"fullname" : "All Applications", "shortname": "All Applications"}, "ICC" : {"fullname" : "Immunocytochemistry", "shortname":"ICC"}, "FlowCyt" : {"fullname" : "Flow Cytometry", "shortname":"Flow Cyt"}, "IHCP" : {"fullname" : "Immunohistochemistry (Formalin/PFA-fixed paraffin-embedded sections)", "shortname":"IHC-P"} }, "product-promise": { "all": "all", "testedAndGuaranteed": "tested", "guaranteed": "expected", "predicted": "predicted", "notRecommended": "not-recommended" } }, "values": { "Human": { "ICC-species-checked": "testedAndGuaranteed", "ICC-species-dilution-info": "1-2 µg/mL", "ICC-species-notes": "<p></p>", "FlowCyt-species-checked": "testedAndGuaranteed", "FlowCyt-species-dilution-info": "1-2 µg/mL", "FlowCyt-species-notes": "<p></p>", "IHCP-species-checked": "testedAndGuaranteed", "IHCP-species-dilution-info": "1-2 µg/mL", "IHCP-species-notes": "<p></p> Perform heat-mediated antigen retrieval with Tris/EDTA buffer pH 9.0 before commencing with IHC staining protocol." } } }

性能和储存信息

形式
Liquid
纯化工艺
Affinity purification Protein A
存储溶液
pH: 7.2 - 7.4 Preservative: 0.05% Sodium azide Constituents: PBS, 0.05% BSA
运输条件
Blue Ice
推荐的短期储存时间
1-2 weeks
推荐的短期储存条件
+4°C
推荐的长期储存条件
-20°C
分装信息
Upon delivery aliquot
储存信息
Avoid freeze / thaw cycle

产品实验方案

For this product, it's our understanding that no specific protocols are required. You can visit:

靶点信息

Together with KRT19, helps to link the contractile apparatus to dystrophin at the costameres of striated muscle.
See full target information KRT8

文献 (1)

Recent publications for all applications. Explore the full list and refine your search

Frontiers in veterinary science 8:705359 PubMed34485433

2021

: A Novel Prognostic Marker in Canine Melanoma and a Predictive Marker for Resistance to CDK4/6 Inhibitor Treatment.

Applications

Unspecified application

Species

Unspecified reactive species

Laura Bongiovanni,Anneloes Andriessen,Serenella Silvestri,Ilaria Porcellato,Chiara Brachelente,Alain de Bruin
View all publications

Abcam Product Promise

我们致力于为您的研究提供高质量的试剂,为您科研的每一步提供支持。若我们的产品未能达到预期性能,我们向您提供 Abcam Product Promise 保障。
详情请参阅我们的条款与条件。

Please note: All products are 'FOR RESEARCH USE ONLY. NOT FOR USE IN DIAGNOSTIC OR THERAPEUTIC PROCEDURES'.

For licensing inquiries, please contact partnerships@abcam.com