JavaScript is disabled in your browser. Please enable JavaScript to view this website.
AB65336

Triglyceride Assay试剂盒- Quantification

Triglyceride Assay Kit - Quantification

4

(4 Reviews)

|

(515 Publications)

Triglyceride Assay Kit ab65336 is a quantitative, addition-only assay with a 20 min and a 60 min incubation step. In the assay, triglycerides are converted to free fatty acids and glycerol, and the glycerol is then oxidized. Readout is on any colorimetric (570 nm) or fluorometric (Ex/Em 535/587 nm) plate reader.

- Cited in over 500 publications
- Complete kit including standard curve for quantitation
- Used with sample types including tissue extracts, cell lysates, serum, heparin plasma, urine (UTI) and other biological fluids
- Individual kit components also available for purchase with a minimum order of 20 units. Contact us to discuss your needs.
11 Images
Biochemical assay - Triglyceride Assay Kit - Quantification (AB65336)
  • Biochemical assay

Lab

Biochemical assay - Triglyceride Assay Kit - Quantification (AB65336)

Diagram showing the principles of the Triglyceride assay method.

Functional Studies - Triglyceride Assay Kit - Quantification (AB65336)
  • FuncS

PubMed

Functional Studies - Triglyceride Assay Kit - Quantification (AB65336)

Hepatic triglyceride levels was measured using ab65336 in male and female wild-type (WT) or AT2KO (knockout) mice with either normal diet (ND) or high fat diet (HFD).

Image from Samuel P et al., PLoS One 8(1), Fig 7b. doi: 10.1371/journal.pone.0048425. Reproduced under the Creative Commons license http://creativecommons.org/licenses/by/4.0/

Functional Studies - Triglyceride Assay Kit - Quantification (AB65336)
  • FuncS

Lab

Functional Studies - Triglyceride Assay Kit - Quantification (AB65336)

Fluorometric triglyceride standard curve : mean of duplicates (+/- SD) with background reads subtracted

Functional Studies - Triglyceride Assay Kit - Quantification (AB65336)
  • FuncS

Supplier Data

Functional Studies - Triglyceride Assay Kit - Quantification (AB65336)

Colorimetric triglyceride standard curve using ab65336.

Functional Studies - Triglyceride Assay Kit - Quantification (AB65336)
  • FuncS

Lab

Functional Studies - Triglyceride Assay Kit - Quantification (AB65336)

Triglyceride measured in cell culture lysates showing quantity (nmol) per 1 mln cells.

Samples with the concentration of 1e7 cells/mL were used. Samples were diluted 40-80 fold and measured fluorometrically.

HepG2 cells were treated with 25 uM Chloroquine for 72h.

Biochemical assay - Triglyceride Assay Kit - Quantification (AB65336)
  • Biochemical assay

PubMed

Biochemical assay - Triglyceride Assay Kit - Quantification (AB65336)

Triglyceride assay kit ab65336 and cholesterol assay kit ab65359 used with HepG2 cell lysates.

Pozzi et al. used used the triglyceride assay kit and cholesterol assay kit to investigate the effect of antipsychotics on the SREBP pathway and on AMPK activation.

HepG2 cells serum-starved overnight and pre-treated with DMEM low glucose 20% FBS for 3 h, were incubated with 5 μM U18666A, 25 μM risperidone (RIS), ziprasidone (ZIP) or olanzapine (OLA), the SREBP2 positive control lovastatin 25 μM (LOV), and the SREBP1 positive control T0901317 10 μM (T09) for 24 h.

Triglycerides (TG) were extracted and quantified from HepG2 cells treated with the indicated compounds using Abcam ab65336. Briefly, 5 x 10^6 cells were harvested and lysed in 5% v/v NP-40, then samples were repeatedly heated at 98°C to solubilise triglycerides; a sample was taken for BCA protein quantification as normaliser, and the indicated amount of sample was processed with lipase and reaction reagents. Fluorescence emitted by the chromogen dye was quantified on Fluoroskan microplate reader (Ascent FL, Thermo Fisher Scientific) at 544/590 nm. Triglyceride fluorescence was reported as fold increase over levels of untreated cells (one way ANOVA followed by Dunnett's multiple comparison test, n > 3 experiments; *vs. unt cells).

Total cholesterol was extracted from HepG2 cells treated with the indicated compounds by using cholesterol assay kit ab65359. Briefly, 10^6 cells were harvested and lysed in 100 mM NaCl, 10 mM TRIS pH 7.4, 1 mM EGTA, 2 mM MgCl2 and 1% v/v Triton-X100; samples were repeatedly vortexed and chilled on ice to solubilise cholesterol; a sample was taken for BCA protein quantification as normaliser, while the rest was mixed with isopropanol-chloroform 11 : 7 and centrifuged to separate the organic phase containing cholesterol. The organic phase was taken and evaporated, cholesterol was then resuspended and processed with cholesterol esterase and reaction reagents. Fluorescence emitted by the chromogen dye was quantified on Fluoroskan microplate reader at 544/590 nm. Cholesterol fluorescence was reported as fold increase over levels of untreated cells (one way ANOVA followed by Dunnett's multiple comparison test, n > 3 experiments; *vs. unt cells).

Biochemical assay - Triglyceride Assay Kit - Quantification (AB65336)
  • Biochemical assay

PubMed

Biochemical assay - Triglyceride Assay Kit - Quantification (AB65336)

Triglyceride assay kit ab65336 and free fatty acid assay kit ab65341 used with liver tissue and plasma samples respectively.

Samuel et al. used the triglyceride assay kit and free fatty acid assay kit to understand gender differences in metabolic syndrome disorders in angiotensin receptor AT2R knockout mice.

Plasma free fatty acid levels were measured by colorimetric method using the Abcam free fatty acid quantification kit.

Hepatic triglyceride levels was measured using ab65336 in male and female wild-type (WT) or AT2KO (knockout) mice with either normal diet (ND) or high fat diet (HFD). For hepatic triglyceride measurement, livers were dissected and snap-frozen in liquid nitrogen and stored at −80°C. In brief, lipids were extracted by homogenizing 25 mg liver tissue in 1 ml 5% Triton-X100 in water, then slowly heated to 80°C in water bath for 5 min. The samples were cooled down and again heated to solubilize all triglycerides into solution. The samples were centrifuged for 5 min and supernatants were diluted 10 fold with dH2O for quantification.

Biochemical assay - Triglyceride Assay Kit - Quantification (AB65336)
  • Biochemical assay

PubMed

Biochemical assay - Triglyceride Assay Kit - Quantification (AB65336)

Triglyceride assay kit ab65336 and cholesterol assay kit ab65390 used with mouse serum.

Zuo et al. used Triglyceride assay kit ab65336 and Cholesterol assay kit ab65390 to investigate the impact of hepatocyte-specific AAV-mediated knockout of ANGPTL3 in mice.

Measurements of serum triglyceride (TG) and total cholesterol (TC) in mice at 1–4 weeks after AAV9-hAAT-Anc/Angptl3 administration. The control (Ctrl) mice received no treatments.

Blood samples collected from the animals were allowed for clotting at room temperature for 10 min. Serum was isolated by centrifugation at 5000 rpm for 10 min and stored at -80 °C in small aliquots. Determination of TG and TC was performed using the triglyceride and cholesterol assay kit (Abcam, ab65336 and ab65390, respectively) according to the manufacture’s instruction.

Biochemical assay - Triglyceride Assay Kit - Quantification (AB65336)
  • Biochemical assay

PubMed

Biochemical assay - Triglyceride Assay Kit - Quantification (AB65336)

Triglyceride assay kit ab65336 and Free Fatty Acid assay kit ab65341 used with mouse liver tissue.

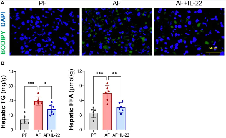
Yue et al. used triglyceride assay kit ab65336 and free fatty acid assay kit ab65341 to investigate the protective effects of IL-22 on alleviating alcoholic hepatitis.

Administration of IL-22 reduces alcohol-induced lipid accumulation in mouse liver. PF (pair fed), AF (alcohol fed), AF+IL-22 (alcohol fed with IL-22 treatment).

(A) BODIPY 493/503 staining of mouse liver. Neutral lipids were stained in green, and nuclei were counterstained in blue. (B) Hepatic triglyceride (TG) and free fatty acid (FFA) levels.

Quantification assays of triglycerides (TG) and free fatty acids (FFA) in the liver were conducted using commercial kits from Abcam (Waltham, MA; ab65336 and ab65341) per the manufacturer’s instructions.

Biochemical assay - Triglyceride Assay Kit - Quantification (AB65336)
  • Biochemical assay

PubMed

Biochemical assay - Triglyceride Assay Kit - Quantification (AB65336)

Triglyceride assay kit ab65336, Cholesterol assay kit ab65390, and Free Fatty Acid assay kit ab65341 used with rat serum and rat liver.

Li et al. used Triglyceride assay kit ab65336, Cholesterol assay kit ab65359, and Free Fatty Acid assay kit ab65341 to investigate the impact of using L. reuteri treatment to ameliorate the impact of biorhythm disorder-ignited dyslipidemia in long-term darkness treated rats.

The concentrations of triglycerides (TG), total cholesterol (CHOL), HDL-cholesterol (HDL-C), and free fatty acids (NEFA) in rat sera and liver tissues were detected using Triglyceride Quantification Assay Kit (ab65336), HDL and LDL/VLDL Cholesterol Assay Kit (ab65390). and Free Fatty Acid Quantification Assay Kit (ab65341), respectively. All procedures were carried out following the recommended instructions provided by the kit manufacturers.

Biochemical assay - Triglyceride Assay Kit - Quantification (AB65336)
  • Biochemical assay

PubMed

Biochemical assay - Triglyceride Assay Kit - Quantification (AB65336)

Triglyceride assay kit ab65336 and free fatty acid assay kit ab65341 used with heart tissue.

Han et al. used Triglyceride assay kit ab65336 and Free Fatty Acid assay kit ab65341 to investigate cardiac abnormalities in high fat diet fed mice when researching the role of the long non-coding RNA Lipid-Droplet Transporter (LIPTER).

The concentration of free fatty acids (FA) (f, n = 5 mice each group) were quantified using the Free Fatty Acid Assay kit (ab65341), and triglyceride (TG) concentrations (g, n = 7 mice each group) were quantified using the Triglyceride Quantification Assay Kit (ab65336).

Approximately 25 mg of mouse heart tissue per heart was collected and homogenized in 500 μl lipid extraction buffer (ab211044) using a Beadbug Homogenizer. After centrifugation, the supernatant was removed to a new tube. FA or TAG concentration was measured according to the manufacturer’s protocols. The FA and TAG concentrations in WT and genetically modified mouse hearts were normalized to the collected heart tissue weights.

关键信息

检测方法

Colorimetric/Fluorometric

样品类型

Heparin Plasma, Tissue Extracts, Serum, Other biological fluids, Cell Lysate, Urine (UTI)

检测类型

Quantitative

灵敏度

> 2 µM

检测时间

1h 20m

检测平台

Microplate reader

产品详情

Triglyceride Assay Kit (ab65336) is a sensitive, easy assay to measure triglyceride concentration in mammalian samples.

Other names used to refer to this type of assay include TAG assay, TG assay, and triacylglycerol assay.

How the Triglyceride assay works
In the triglyceride assay protocol, triglycerides are converted to free fatty acids and glycerol by a lipase enzyme. Glycerol is then phosphorylated by glycerol kinase, and subsequently oxidized by glycerol phosphate oxidase to produce hydrogen peroxide. The hydrogen peroxide reacts with a probe via a peroxidase to generate color (spectrophotometry at λ= 570 nm) and fluorescence (Ex/Em = 535/587 nm).

Triglyceride assay protocol summary

  • - Add samples and standards to wells.
  • - Add assay buffer and lipase, and incubate for 20 min.
  • - Add triglyceride reaction mix and incubate for 60 min.
  • - Analyze with microplate reader.

Getting the best performance from ab65336
Please note: the general range is 0-10 nmol (colorimetric) and 0-1 nmol (fluorometric).

If your sample contains reducing substances, they are likely to interfere with the assay. In this case, we recommend using Triglyceride Assay Kit (Fluorometric, Reducing samples) ab178780.

Technical Note: Triglyceride is unlikely to be detectable in healthy urine but may be elevated in the presence of infection or disease of the urinary tract.

How other researchers are using Triglyceride Assay Kit ab65336
The Triglyceride assay kit has been used in publications in a variety of sample types, including:

  • - Human: serum1, plasma2, mammary epithelial and mammary cancer cell line lysate3, Huh7.5 hepatocyte-derived cell line lysate4, primary liver cell line lysates5, sebocyte cell culture lysates6
  • - Mouse: hepatocyte cell lysates7, liver extract8, serum9, plasma10, kidney extracts11, liver tissue and serum12, cardiac tissue extracts13
  • - Rat: liver tissue extract14, plasma15
  • - Drosophila16

References: 1-Huang Y et al. 2019, PMID: 30778327, 2-Wilson et al 2018; PMID: 29534545, 3-Yen MC et al. 2019, PMID: 30911270, 4-Kim D et al. 2018, PMID: 30127285, 5-Boteon Y et al. 2018, PMID: 30044872, 6- Jin S and Lee MY 2018, PMID: 30400322, 7-Zhang W et al. 2019, PMID: 30664220, 8-Brial F et al. 2019, PMID: 30842494, 9-Liu J et al. 2018, PMID: 30344653 and Patton A et al. 2018, PMID: 29666152, 10-Fernandes et al. 2018, PMID: 29320745 and Körholz JC et al 2018, PMID: 30362941 and Liang et al. 2018, PMID: 29659562, 11-Ding W et al. 2018, PMID: 29563333, 12-Cui XB et al. 2018, PMID: 29449334, 13-Rohm M et al. 2018<. PMID: 29610263, 14-Yu S et al. 2018, PMID: 29867579, 15-García-Ruiz et al. 2018, PMID: 29367725, 16-Wen CA and Ballard JWO 2019, PMID: 30805163

Related and recommended products
Triglyceride assay kit ab65336 is often used with Free Fatty Acid assay kit ab65341, and Cholesterol assay kit ab65390, to study lipid metabolism and its role in various metabolic diseases such as diabetes, obesity, liver diseases, and cardiovascular conditions.

Other notes
This product is manufactured by BioVision, an Abcam company and was previously called K622 Triglyceride Quantification Colorimetric/Fluorometric Kit. K622-100 is the same size as the 100 test size of ab65336.

规格

{ "values": { "2000Test": { "sellingSize": "2000 Test", "publicAssetCode":"ab65336-2000Test", "assetComponentDetails": [ { "size":"20 x 300 µL", "name":"Triglyceride Standard", "number":"AB65336-CMP05" }, { "size":"20 x 1 Vial", "name":"Enzyme Mix VI", "number":"AB65336-CMP03" }, { "size":"20 x 1 Vial", "name":"Cholesterol Esterase", "number":"AB65336-CMP01" }, { "size":"20 x 25 mL", "name":"Assay Buffer 5", "number":"AB65336-CMP02" }, { "size":"20 x 0.2 mL", "name":"OxiRed™ Probe", "number":"AB65336-CMP04" } ] }, "100Test": { "sellingSize": "100 Test", "publicAssetCode":"ab65336-100Test", "assetComponentDetails": [ { "size":"1 x 300 µL", "name":"Triglyceride Standard", "number":"AB65336-CMP05", "productcode":"" }, { "size":"1 x 1 Vial", "name":"Enzyme Mix VI", "number":"AB65336-CMP03", "productcode":"" }, { "size":"1 x 1 Vial", "name":"Cholesterol Esterase", "number":"AB65336-CMP01", "productcode":"" }, { "size":"1 x 25 mL", "name":"Assay Buffer 5", "number":"AB65336-CMP02", "productcode":"" }, { "size":"1 x 0.2 mL", "name":"OxiRed™ Probe", "number":"AB65336-CMP04", "productcode":"" } ] } } }

性能和储存信息

运输条件
Blue Ice
推荐的短期储存条件
-20°C
推荐的长期储存条件
-20°C
储存信息
-20°C

补充信息

This supplementary information is collated from multiple sources and compiled automatically.

Triglycerides also known as triacylglycerols are a type of lipid molecule found mainly in adipose tissue and the bloodstream. They consist of three fatty acids bonded to a glycerol backbone leading to a total molecular mass that varies based on the fatty acid chain lengths. Triglycerides originate in different tissues like the liver and intestines. The enzyme lipase acts on triglycerides breaking them down into free fatty acids and glycerol which is essential for metabolic processes. Scientists often measure triglyceride levels in blood to assess lipid metabolism and related health conditions.
Biological function summary

Triglycerides serve as a major form of energy storage in the body. They are important substrates for energy production especially during fasting or prolonged physical activity when the body's glycogen stores are depleted. Triglycerides do not function independently but as part of lipoprotein complexes. These complexes transport lipids throughout the body in the bloodstream. Understanding the normal triglyceride range helps in assessing if levels are within a healthy limit indicating effective lipid metabolism. Average triglyceride levels may vary but maintaining a good triglyceride level is important for overall health.

Pathways

Triglycerides are involved in lipid metabolism and energy homeostasis. One important pathway includes the lipolysis pathway where triglycerides undergo breakdown via lipase into fatty acids and glycerol. This reaction is important for providing energy particularly involving proteins such as hormone-sensitive lipase (HSL) and adipose triglyceride lipase (ATGL). In another pathway triglycerides play a role in the synthesis and storage of fats influenced by proteins like peroxisome proliferator-activated receptors (PPARs) which regulate gene expression involved in fatty acid storage.

High triglyceride levels relate to cardiovascular disease and pancreatitis. Triglyceride-rich lipoproteins link to atherosclerosis making the regulation of triglycerides important for heart health. Chronic high levels may lead to acute pancreatitis by causing free fatty acid accumulation damaging pancreatic cells. Proteins such as apolipoprotein C-III affect triglyceride metabolism and may influence the risk of developing cardiovascular diseases. Effective management of triglyceride levels can help reduce these health risks.

产品实验方案

文献 (515)

Recent publications for all applications. Explore the full list and refine your search

Developmental cell 59:759-775.e5 PubMed38354739

2024

LDO proteins and Vac8 form a vacuole-lipid droplet contact site to enable starvation-induced lipophagy in yeast.

Applications

Unspecified application

Species

Unspecified reactive species

Irene Álvarez-Guerra,Emma Block,Filomena Broeskamp,Sonja Gabrijelčič,Terence Infant,Ana de Ory,Lukas Habernig,Claes Andréasson,Tim P Levine,Johanna L Höög,Sabrina Büttner

Journal of cellular physiology 239:e31173 PubMed38214103

2024

GULP1 deficiency reduces adipogenesis and glucose uptake via downregulation of PPAR signaling and disturbing of insulin/ERK signaling in 3T3-L1 cells.

Applications

Unspecified application

Species

Unspecified reactive species

Soon-Young Kim,Seung-Yoon Park,Jung-Eun Kim

iScience 27:108677 PubMed38213618

2024

Large area fractional laser treatment of mouse skin increases energy expenditure.

Applications

Unspecified application

Species

Unspecified reactive species

Nunciada Salma,Michael Wang-Evers,Daniel Karasik,Armen Yerevanian,Heather Downs,Tuanlian Luo,Abigail E Doyle,Zeina Tannous,Jose M Cacicedo,Dieter Manstein

Translational psychiatry 14:13 PubMed38191558

2024

Olanzapine, risperidone and ziprasidone differently affect lysosomal function and autophagy, reflecting their different metabolic risk in patients.

Applications

Unspecified application

Species

Unspecified reactive species

Marco Pozzi,Chiara Vantaggiato,Francesca Brivio,Genny Orso,Maria Teresa Bassi

Nature communications 15:186 PubMed38167864

2024

ApoL6 associates with lipid droplets and disrupts Perilipin1-HSL interaction to inhibit lipolysis.

Applications

Unspecified application

Species

Unspecified reactive species

Yuhui Wang,Hai P Nguyen,Pengya Xue,Ying Xie,Danielle Yi,Frances Lin,Jennie Dinh,Jose A Viscarra,Nnejiuwa U Ibe,Robin E Duncan,Hei S Sul

Nature communications 15:79 PubMed38167301

2024

Cell cycle arrest induces lipid droplet formation and confers ferroptosis resistance.

Applications

Unspecified application

Species

Unspecified reactive species

Hyemin Lee,Amber Horbath,Lavanya Kondiparthi,Jitendra Kumar Meena,Guang Lei,Shayani Dasgupta,Xiaoguang Liu,Li Zhuang,Pranavi Koppula,Mi Li,Iqbal Mahmud,Bo Wei,Philip L Lorenzi,Khandan Keyomarsi,Masha V Poyurovsky,Kellen Olszewski,Boyi Gan

Nutrients 15: PubMed38140305

2023

Metformin Inefficiency to Lower Lipids in Vitamin B12 Deficient HepG2 Cells Is Alleviated via Adiponectin-AMPK Axis.

Applications

Unspecified application

Species

Unspecified reactive species

Joseph Boachie,Victor Zammit,Ponnusamy Saravanan,Antonysunil Adaikalakoteswari

Nutrients 15: PubMed38068865

2023

Thyme Extract Alleviates High-Fat Diet-Induced Obesity and Gut Dysfunction.

Applications

Unspecified application

Species

Unspecified reactive species

Yu Ra Lee,Hye-Bin Lee,Mi-Jin Oh,Yoonsook Kim,Ho-Young Park

BMC cardiovascular disorders 23:566 PubMed37980508

2023

PAC1 deficiency reduces chondrogenesis in atherosclerotic lesions of hypercholesterolemic ApoE-deficient mice.

Applications

Unspecified application

Species

Unspecified reactive species

C Blümm,G A Bonaterra,H Schwarzbach,L E Eiden,E Weihe,R Kinscherf

Nature communications 14:6982 PubMed37914694

2023

Hepatocyte FBXW7-dependent activity of nutrient-sensing nuclear receptors controls systemic energy homeostasis and NASH progression in male mice.

Applications

Unspecified application

Species

Unspecified reactive species

Hui Xia,Catherine R Dufour,Younes Medkour,Charlotte Scholtes,Yonghong Chen,Christina Guluzian,Wafa B'chir,Vincent Giguère
View all publications

Abcam Product Promise

我们致力于为您的研究提供高质量的试剂,为您科研的每一步提供支持。若我们的产品未能达到预期性能,我们向您提供 Abcam Product Promise 保障。
详情请参阅我们的条款与条件。
websiteProtocolBooklet
en

关联产品

Select an associated product type
Alternative Product
Assay Kits

AB178780

Triglyceride Assay Kit (Fluorometric, Reducing Samples)

assay-kits

triglyceride-assay-kit-fluorometric-reducing-samples-ab178780

3

(1 reviews)

Please note: All products are 'FOR RESEARCH USE ONLY. NOT FOR USE IN DIAGNOSTIC OR THERAPEUTIC PROCEDURES'.

For licensing inquiries, please contact partnerships@abcam.com